Organisational Aspects of Contingency
Organisational Aspects of Contingency
Definition
Organisational aspects of contingency consider the key roles and responsibilities that must be fulfilled during various stages in contingency planning, from the development of an initial high-level policy through to change management on an existing contingency plan.
Objective
The objective is to provide a road map for the different roles and responsibilities that must be identified within an air navigation service provider (ANSP) - not only to coordinate the initial drafting of a contingency plan but also to ensure that it is resilient to changes in infrastructure, policies and procedures - for instance as normal operations change then contingency managers must ensure that contingency and fallback procedures are also revised.
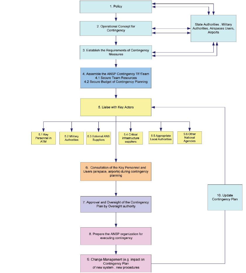
Description
The following diagram provides an overview of the organisational aspects of contingency planning and operations, including the roles and responsibilities that must be fulfilled.
Further Reading
- For further information on Contingency Planning see the EUROCONTROL, Guidelines for Contingency Planning for Air Navigation Services (including Service Continuity)
- See also the EUROCONTROL Reference Guide to EUROCONTROL Guidelines for Contingency Planning, especially in Section 3.
Categories







